记者谢锐报道 2月3日下午,韩国棋院在首尔市城东区马场路韩国棋院大楼召开紧急运营委员会会议,经过3个多小时的马拉松会议,最终决定全面废除因违反“死子管理”规定累计警告而被判负的规定,但对于违反“死子管理”规定罚目的相关规定却并未涉及。此外,对于中国围棋协会提出的LG杯决赛重赛的要求亦未提及。
韩国棋院于2024年11月公布新规,其中包括棋手没将死子放入棋盒盖将会受到警告并扣除两目的规定,如果累计两次将被判负。这条新规虽然最先用于地29届三星杯赛,但在三星杯赛中却未出现过裁判处罚违规实例,尽管有视频显示,三星杯赛中其实已有不止一次的死子未及时置于棋盒盖的事件发生。

不过,在2025年1月20日开始举行的第29届LG杯三番棋决赛中,却先后三次出现裁判介入处罚甚至判负的事情。第二局比赛中,柯洁九段一次没将死子及时置于棋盒盖而被罚2目,另一次同样是没及时将死子置于棋盒盖,被对手卞相壹九段举报,因两次违规被判负。

第三局进行过程中,柯洁又有两颗死子没有及时放于棋盒盖,当他发现后立即纠正失误,但仍然被裁判孙根生五段通过视频回放追罚。孙根生直接中断对局,此举令柯洁九段甚为不满和愤怒,因为当时局面正处胜负关口,卞相壹正在长考之中,暂停比赛无异于给了卞相壹及时雨般的思考时间。当裁判提出要罚柯洁2目时,柯洁以及在场的中国代表团提出裁判中断比赛时间的做法极其不当,要求重赛,但遭到主办方拒绝。柯洁遂愤而退赛,裁判当场宣布卞相壹2比1获胜,夺得本届LG杯冠军。这也是围棋历史上第一个决战零胜冠军。

中国围棋协会随即发表声明,不承认LG杯决赛第三局的结果。中国代表团缺席1月24日举行的LG杯颁奖仪式。韩方对此不予理睬,单方面举行颁奖仪式,卞相壹领取冠军奖杯与3亿韩元奖金。

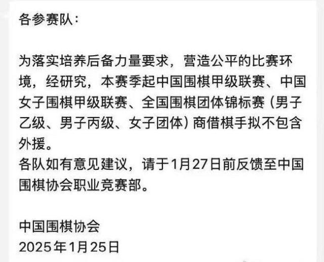
此举激怒中国围棋协会。1月25日,中国围棋协会发布征求意见稿,拟在2025年围甲联赛、女子围甲联赛以及围乙、围丙等团体赛中取消外援,将韩国棋手通过参加中国围甲联赛等比赛获取高额报酬的大门关闭;不仅如此,还通报韩国棋院,在规则没有变通之前,不再参加2月8日起在韩国举行的首届世界最高棋士决定战。至于2月20日起开始举行的第26届农心杯上海站比赛,则视情况而定是否参赛。

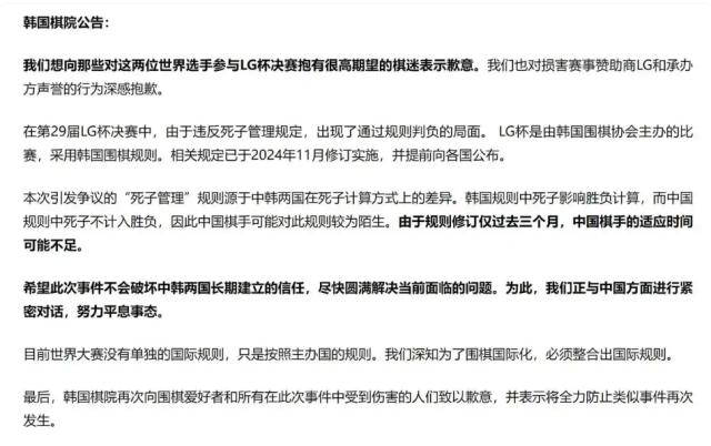
这些“反制”举措令韩国棋院颇为紧张,急于寻找化解之策。先是于1月28日发布《就LG杯事件致歉》的公告,但该公告避重就轻,只字未提规则修改、是否重赛等核心问题,因此也未能得到中国围棋协会的回应。

2月3日,韩国棋院召开紧急运营委员会会议,经过2个多小时的争论仍无定论,随后招来明确质疑新规的赵惠连九段等参与,最终做出了废除因违反“死子管理”规定而被判负的规定。
然而,对于违反“死子管理”规定罚目的规定,与会者并未达成结论。到底是不罚目,还是给与警告,未能达成共识,并决定日后重新讨论。

事后,韩国棋院事务总长粱宰豪表示:“已经决定取消备受争议的因死子累计警告而被判负的规定”,并表示“将尽快与中国协商,为即将到来的农心杯和世界最强棋士决定战的举办竭尽全力。”韩国棋院棋士会会长韩钟振亦说:“LG杯事件绝对不应该再次发生。”他坦承:规则(规定)存在过度部分。
尽管事态朝着缓解的方向发展,但因“死子管理”规定仍在,即使不会再现判负的结果,但罚目依然存在,裁判仍有执裁空间,所以还得继续看韩国棋院的下一步动作。
